搜索
审核员登录
加入我们
下载专区
联系我们
首页
关于我们
公司简介
企业文化
企业资质
证书样本
联系我们
加入我们
政策法规
业务范围
体系认证范围
专业认证技术服务
管理培训服务
新闻中心
企业新闻
行业动态
通知公告
资料下载
申请合同
审核员下载专栏
登录查询
认证证书查询
内审员证书查询
审核员登录专区
公开文件
认证公告
公开文件
在线申请
企业新闻
行业动态
通知公告
新闻中心
通知公告
企业新闻
行业动态
通知公告
|
新闻中心
> 通知公告 > 2023 年第6期暂停认证证书公告
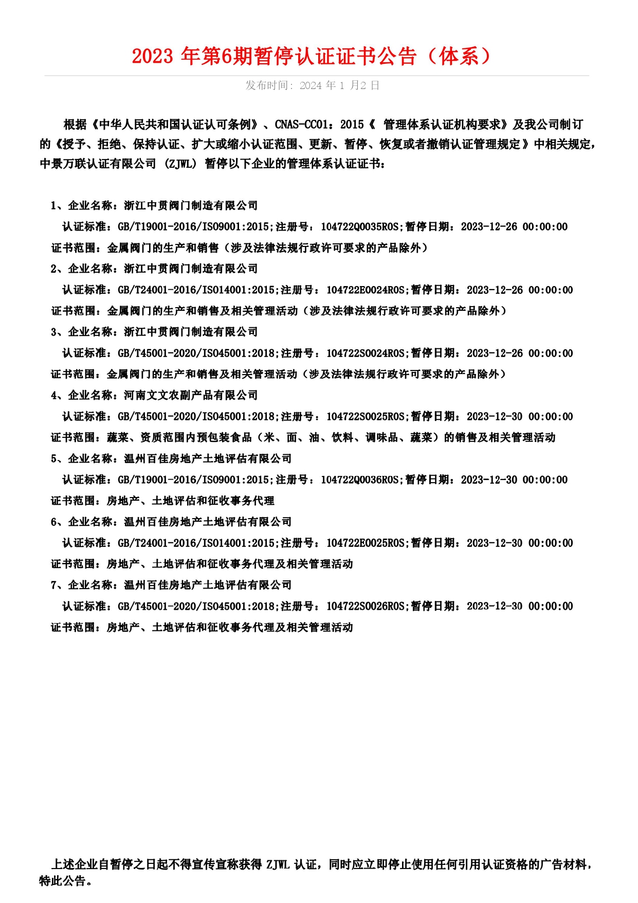
2023 年第6期暂停认证证书公告
发布时间:
2024-01-02 14:27:00